发布日期:2026-04-24 20:36 点击次数:95

登录新浪财经APP 搜索【信披】稽查更多考评等第2024欧洲杯官网入口
证监会访谒发现,东方集团(维权)2020年至2023年的财务数据存在严重作假,涉嫌短处财务作秀,可能触及短处坐法强制退市情形

投资时间网、标点财经盘考员 习羽
证监和会报东方集团(600811.SH)财务作秀案阶段性访谒阐明情况,激发市集暄和。
据悉,2024年6月20日,证监会对东方集团精采立案访谒。证监会示意,经过初步查明,东方集团泄漏的2020年至2023年财务信息严重作假,其性质之恶劣、捏续时间之长,涉嫌短处财务作秀,以致可能触及短处坐法强制退市情形。
证监和会报东方集团财务作秀案阶段性访谒阐明情况
贵府开头:证监会官网事迹变脸 捏续亏本
行为“东方系”的中坚力量,东方集团是黑龙江省第一家股票公诱惑行并上市的民营企业。公司业务范围庸俗,涵盖农业、健康食物、金融、口岸、城镇化等多个范围,并在2020年—2023年登上“中国民营企业500强”榜单。
可是比年来,东方集团的骨子规画气象欠安。由于市集环境纵横交叉,东方集团涉足的房地产、农业及健康食物、金融等范围竞争强横,行业下行压力较大。更为严峻的是,由于业务布局散布,公司难以鸠合资源打造中枢竞争力,各范围均难设立上风,最终导致事迹下滑。
从营收数据来看,2020年—2023年,东方集团商业收入远隔为147.1亿元、137.3亿元、112.7亿元及60.8亿元,短短几年间内近乎腰斩。净利润方面,东方集团由盈转亏。2020年至2023年,公司归母净利润远隔约为2.40亿元、-17.19亿元、-9.96亿元、-15.57亿元。
凭据近期泄漏的事迹预报,东方集团瞻望2024年归母净利润为负,介于-8亿元至-12亿元之间,捏续未能扭转亏本花式。
对此,公司阐明注解称,事迹预亏主因参股公司投资收益下滑、计提钞票减值及投资性房地产公允价值变动损失。其中,钞票减值计提范围瞻望在3亿元—6亿元。
因违法数次收到监管函
事实上,如斯低迷的事迹并未能响应出东方集团真实的财务全貌。证监会访谒发现,2020年至2023年公司财务数据存在严重作假,涉嫌短处财务作秀。
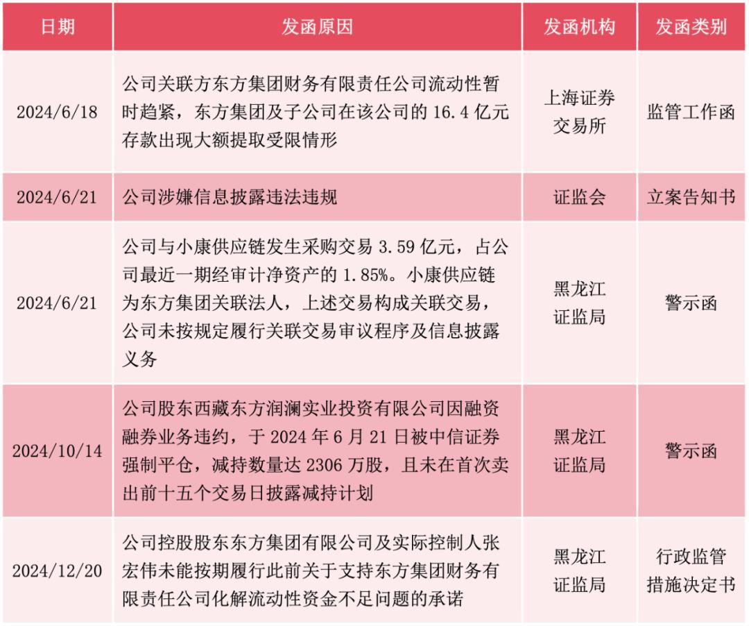
投资时间网、标点财经盘考员闲隙到,2024年,东方集团因波及关联交游问题、未能实时泄漏减捏推测打算以及骨子约束东说念主未履行定期本旨等活动,屡次收到监管机构的函件或警示。如斯夙昔际遇监管循序,凸显出公司在规画上已出现诸多问题。
一方面,关联交游不标准。以东方集团在2024年12月20日收到的警示函为例:2020年10月,公司在东方财务公司的日入款余额超出了条约商定的名额;而2021年8月,控股子公司在进行收购时组成的关联交游,也未按限定履行审议本领及信息泄漏义务。这些问题充分露出了东方集团在关联交游措置和里面审批经由上的短处劣势,制衡机制和监督机制的不及。
另一方面,资金链吃紧。公司濒临入款大额索求受限以及无法定期退回召募资金等问题,这些问题自满了其资金链的紧绷状态以及财务气象的恶化。背后原因或在于公司过度膨胀、投资不当及资金运营成果低下,导致财务风险积存,严重挟制到公司的规画踏实性。2025年2月14日,东方集团发布公告称,由于公司流动资金垂死,无法定期退回6.29亿元闲置召募资金。
更为进攻的是,涉嫌信息泄漏违法及财务作秀,充分暴涌现公司措置层及关系东说念主员诚信与合规意志的缺失,使投资者对公司失去信任。
2024年,受债务落后和重整本领等多进攻素影响,东方集团股价一度跌至0.59元/股。公司股价的捏续沮丧迫使公司屡次发布风险警示公告,领导投资者股价若跌破1元,公司将濒临退市风险。
2024年监管机构对东方集团、鼓吹及实控东说念主的部分监管通报情况
从严查处财务作秀案
投资时间网、标点财经盘考员闲隙到,东方集团的问题并非个例,一些共性问题,如部分上市公司哄骗复杂的关联交游、财务技能来主宰事迹、遮掩风险等情况时有存在。
为了珍贵成本市集的正常顺序,比年来,监管机构捏续强化对财务作秀活动的打击。
据证监会统计,2024年关系部门对61起财务作秀案件作出行政处罚,同比增长17%;案均处罚金额1577万元,同比增长12%;对7起案件按照法定高限处以罚金,同比增长75%;对69名“董监高”东说念主员实施市集禁入,同比增长9.5%。其中就包括ST舜天(600287.SH)、ST特信(维权)(000070.SZ)、*ST中利(维权)(002309.SZ)等公司的财务作秀案件。
据悉,ST舜天通过参与通信器材内贸罪状自轮回业务,在2009年至2021年财报中虚增商业收入103.33亿元,虚增商业成本93.99亿元,虚增利润总数9.34亿元。凭据关系限定,证监会决定对江苏舜天责令改正,赐与警告,并处以1000万元罚金;董事长高松、桂生春等东说念主被处以相应罚金。
证监会强调,上市公司财务作秀活动严重侵害了投资者的正当职权。在监管方面将从严从快查处千般作秀活动2024欧洲杯官网入口,强化行政、民事、刑事立体追责。上市公司一朝触及短处坐法强制退市情形,将严格按照退市轨制实践退市。
$东方集团(600811)$江苏舜天(600287)$ST特信(000070)$*ST中利(002309) ]article_adlist-->
海量资讯、精确解读,尽在新浪财经APP